【案号】(2023)最高法知行终913号(组织闭塞剂发明专利授权案) 【裁判要旨】专利申请驳回复审决定引入的所谓参考文献并非用于佐证驳...
近日,我所代理的一件发明专利无效宣告行政诉讼案件获得二审胜诉,该发明专利因说明书公开不充分而被最高人民法院认定全部无效。 纠...
当前位置 :首页 > 法律法规 > 其它
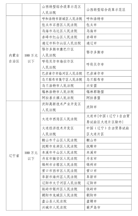
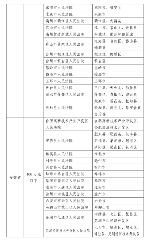
最高人民法院关于印发基层人民法院管辖第一审知识产权民事、行政案件有关事项的通知


法〔2025〕167号
 
最高人民法院 关于印发基层人民法院管辖第一审知识产权民事、行政案件有关事项的通知
 
各省、自治区、直辖市高级人民法院,解放军军事法院,新疆维吾尔自治区高级人民法院生产建设兵团分院:
 
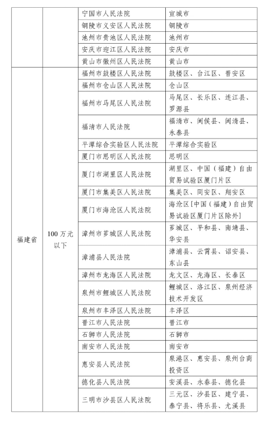
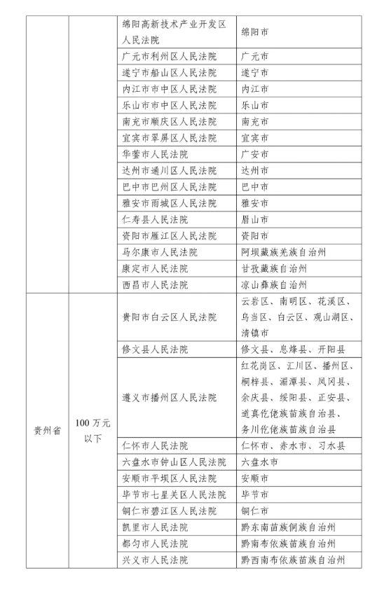
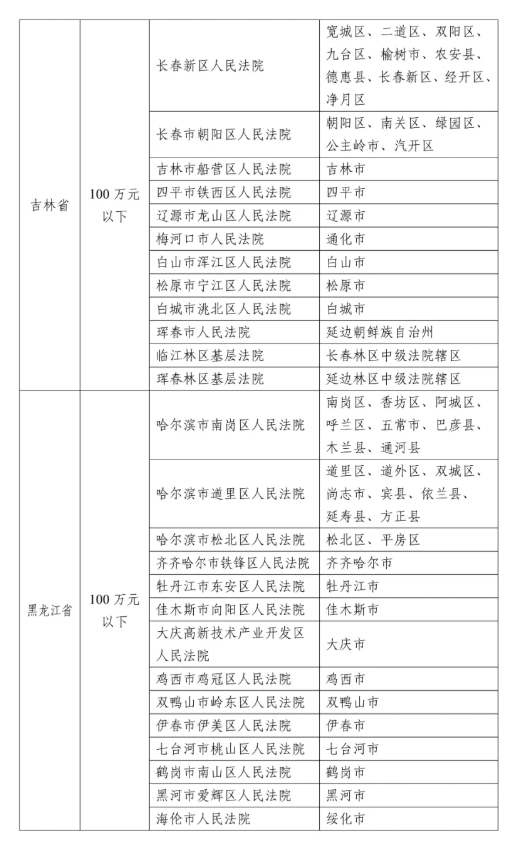
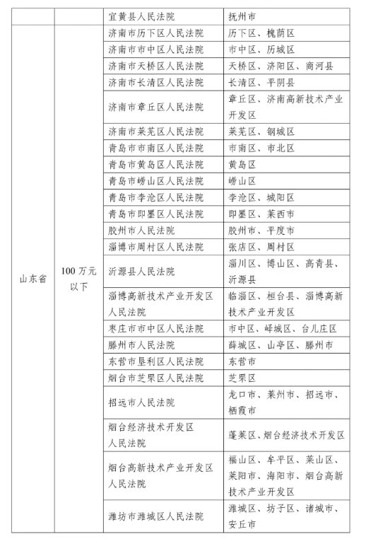
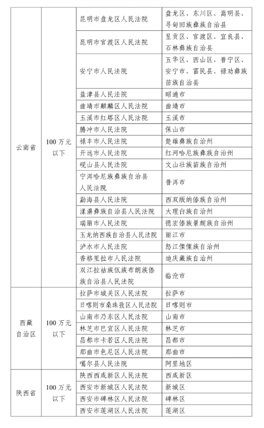
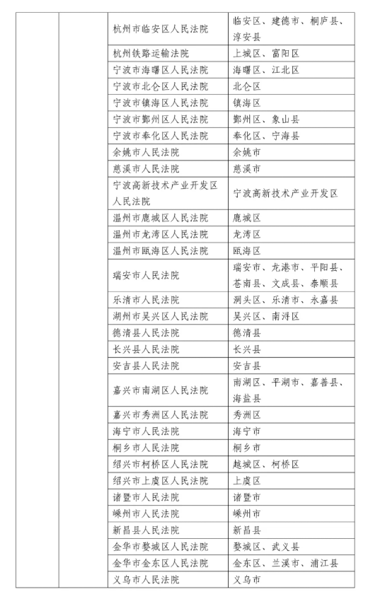
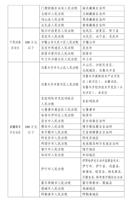
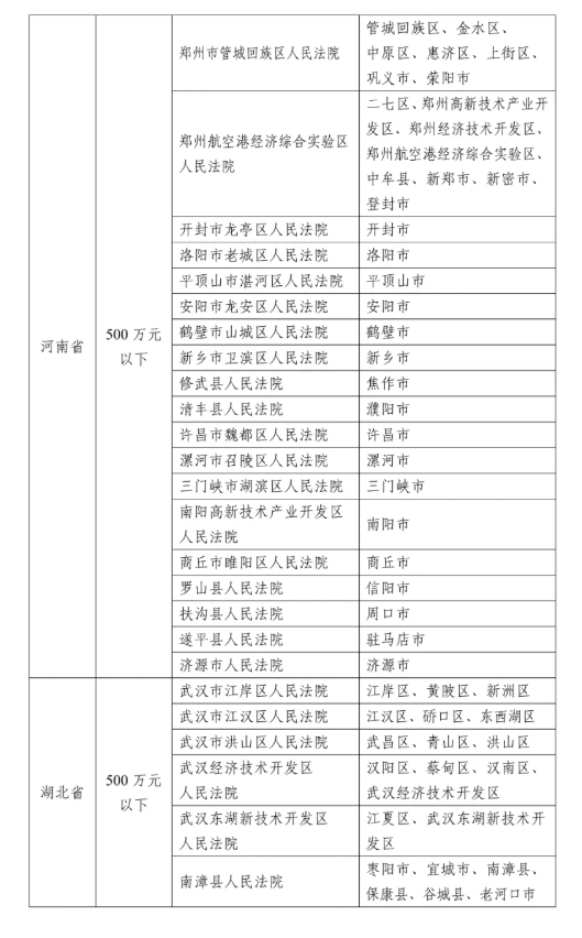
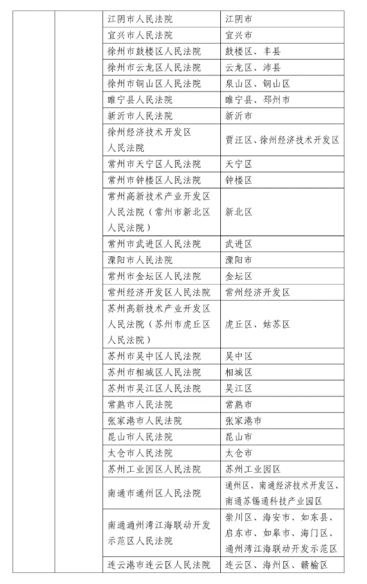
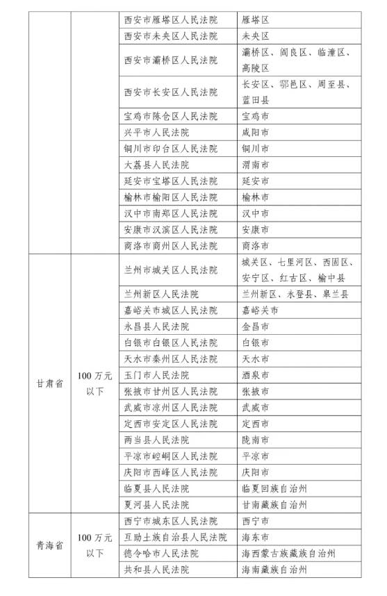
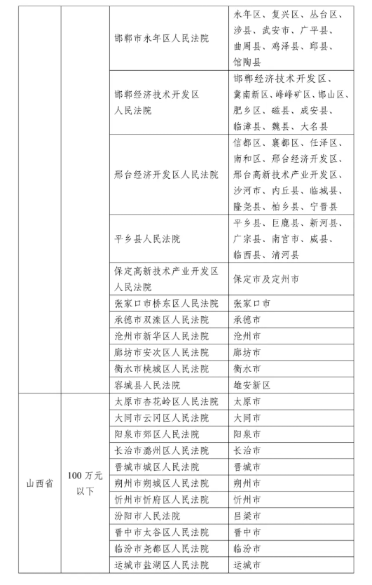
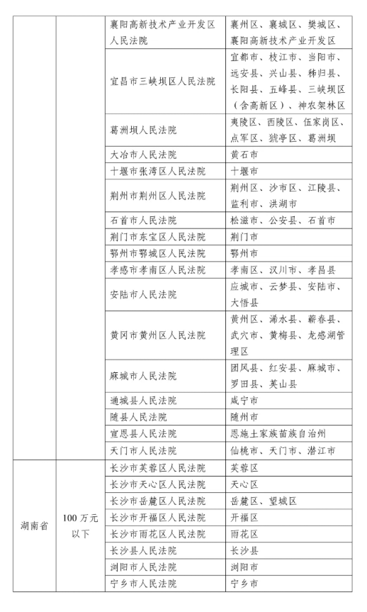
根据《最高人民法院关于第一审知识产权民事、行政案件管辖的若干规定》(法释〔2022〕13号),结合知识产权审判实际,最高人民法院对具有知识产权民事、行政案件管辖权的基层人民法院及其管辖区域作了调整。现予以印发,自2025年10月1日起施行。
 
《最高人民法院关于印发基层人民法院管辖第一审知识产权民事、行政案件标准的通知》(法〔2022〕109号)同时废止。本通知施行前已经受理的案件,仍按照原标准执行。
 
特此通知。
 
 最高人民法院
2025年9月23日
   
来源:最高人民法院新闻局
 























关于我们 | 联系方式 | 设为首页 | 收藏本站 | 回到首页
友情链接:北京魏启学律师事务所
Linda Liu & Partners©2008-2025 . All Rights Reserved.
京ICP备05013869号-2
京公网安备 11010102003161号
×

打开微信“扫一扫”,打开网页后点击屏幕右上角分享按钮